县长活动日历
简体版
|
繁体版
支持IPv6
无障碍
集
网站首页
走进全州
政务动态
政府信息公开
网上办事
公共服务
互动交流
26465344
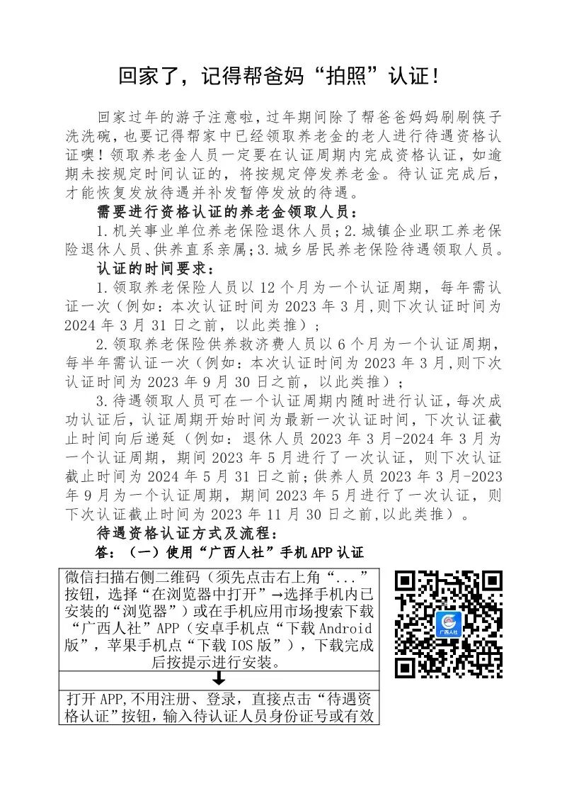
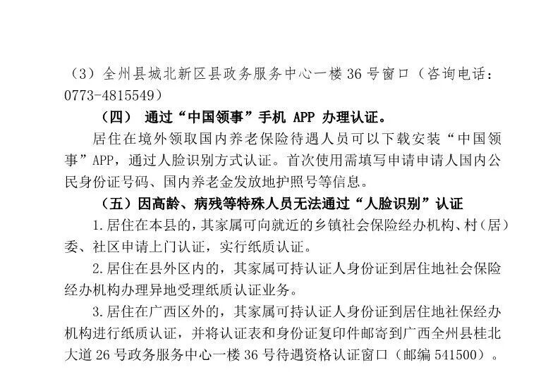
【通知公告】回家了,记得帮爸妈“拍照”认证!
20
全州县融媒体中心
全州县人力资源和社会保障局
2024-02-18
236624
回应关切
当前位置:
首页
>
互动交流
>
回应关切
【通知公告】回家了,记得帮爸妈“拍照”认证!
2024-02-18 11:02 来源:全州县融媒体中心 作者:全州县人力资源和社会保障局
我要收藏
公共资源调用站点
文章分享
分享
微信
头条
微博
空间
qq
【字体:
大
中
小
】
打印
文件下载:
关联文件: