我要收藏
公共资源调用站点
文章分享
想参加专业技术人员
职业资格考试的小伙伴
注意啦!
考试相关信息查询途径
常见报名问题解答(二)
来啦!!

一、考试日历

想参加专业技术人员
职业资格考试的小伙伴
注意啦!
考试相关信息查询途径
常见报名问题解答(二)
来啦!!

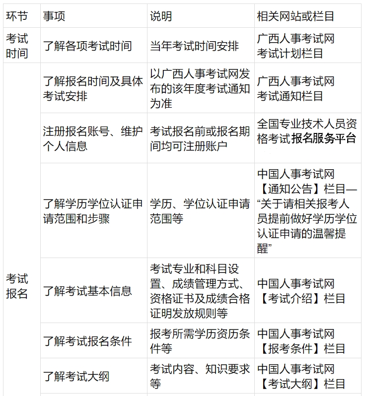
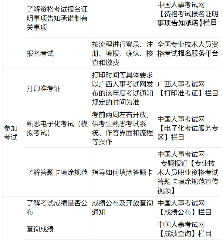
二、广西专业技术人员职业资格
考试事项相关信息查询途径


三、常见考试报名问答

1、我在非全日制学历期间的工作经历可以计入工作年限吗?
答:非全日制学历期间的工作经历可以计入工作年限,全日制学历未毕业期间经历不计入累计的专业工作年限。
2、在全国专业技术资格考试平台报名如何改报别的省份?
答:(1)信息未确认或资格核验未通过的考生在报名信息维护界面自行修改。
(2)已缴费的考生不能修改报考信息。
(3)资格核验通过未缴费的考生可携带本人有效身份证件至自治区或者各市人事考试机构申请修改。
3、在全国专业技术资格考试平台报名考试,我的专业是否符合报考?“允许报考专业”该如何选?
答:(1)考生毕业专业与“允许报考专业”里的“本专业”或“相近专业”里的专业名称完全一致,应直接选择该专业。
(2)考生毕业专业属于“允许报考专业”里的“本专业”或“相近专业”某个大类,名称略微有差别的,选择该大类进行报名。
(3)考生毕业专业与“允许报考专业”里的本专业或相近专业名称差别很大,也不属于某个大类,但考生确定是符合报考专业的,则选择“除本专业和相近专业以外的XX专业”。
4、在全国专业技术资格考试平台报名,信息填报后保存不成功,提示与报考条件不符,如何解决?
答:提示“与报考条件不符”是因为个人填报的信息达不到所选的报名条件。请考生对照所选报名条件,核查自己填写的如下信息:学历学位、允许报名专业(所学专业)、专业工作年限等,是否与报考条件匹配。
例如:选择报考条件为“取得其他专业大学本科学历,从事专业工作年限满8年”,报考条件有三个要素:一是其他专业,二是本科学历,三是专业工作年限满8年。考生学历引用硕士研究生学历、允许报名专业选择“A专业”未选择“其他专业”选项或专业工作年限小于8年,这些情况都是与所选报考条件不匹配,无法保存成功。
5、在全国专业技术资格考试平台报名,姓名或身份证号错误如何修改?
答:在报名期间发现姓名或身份证号错误时,点击【解绑手机号】按钮进入解绑手机界面,将绑定手机号解绑后,再以正确姓名和身份证号重新注册报名。系统提示其中一项信息重复时,可不理会该提示,继续操作进行注册。系统判定姓名和身份证号两者完全一致时,则不允许重新注册,此时已经存在正确账号,应通过找回账号密码方式处理。
6、填写的报名信息错误如何修改?
答:(1)未确认报名信息或资格核查不通过的,考生可以自行修改报名信息。
(2)已确认报名信息,未完成资格核查的,考生可以自行取消报名信息确认,进行报名信息修改。
(3)资格核查已通过但未缴费的,考生不能自行修改报名信息,可在报名资格核查期间携带身份证原件到资格核查点现场办理信息更正手续。
(4)已缴费的,不能修改报名信息。
7、我因个人原因无法参加考试,想退费可以吗?
答:完成报名提交并通过审核的人员可进行网上缴费,缴费成功方为报名成功。考生报名成功后,因个人原因无法参加考试,已缴费用不予退还。
文件下载:
关联文件: