县长活动日历
简体版
|
繁体版
支持IPv6
无障碍
集
网站首页
走进全州
政务动态
政府信息公开
网上办事
公共服务
互动交流
26458041
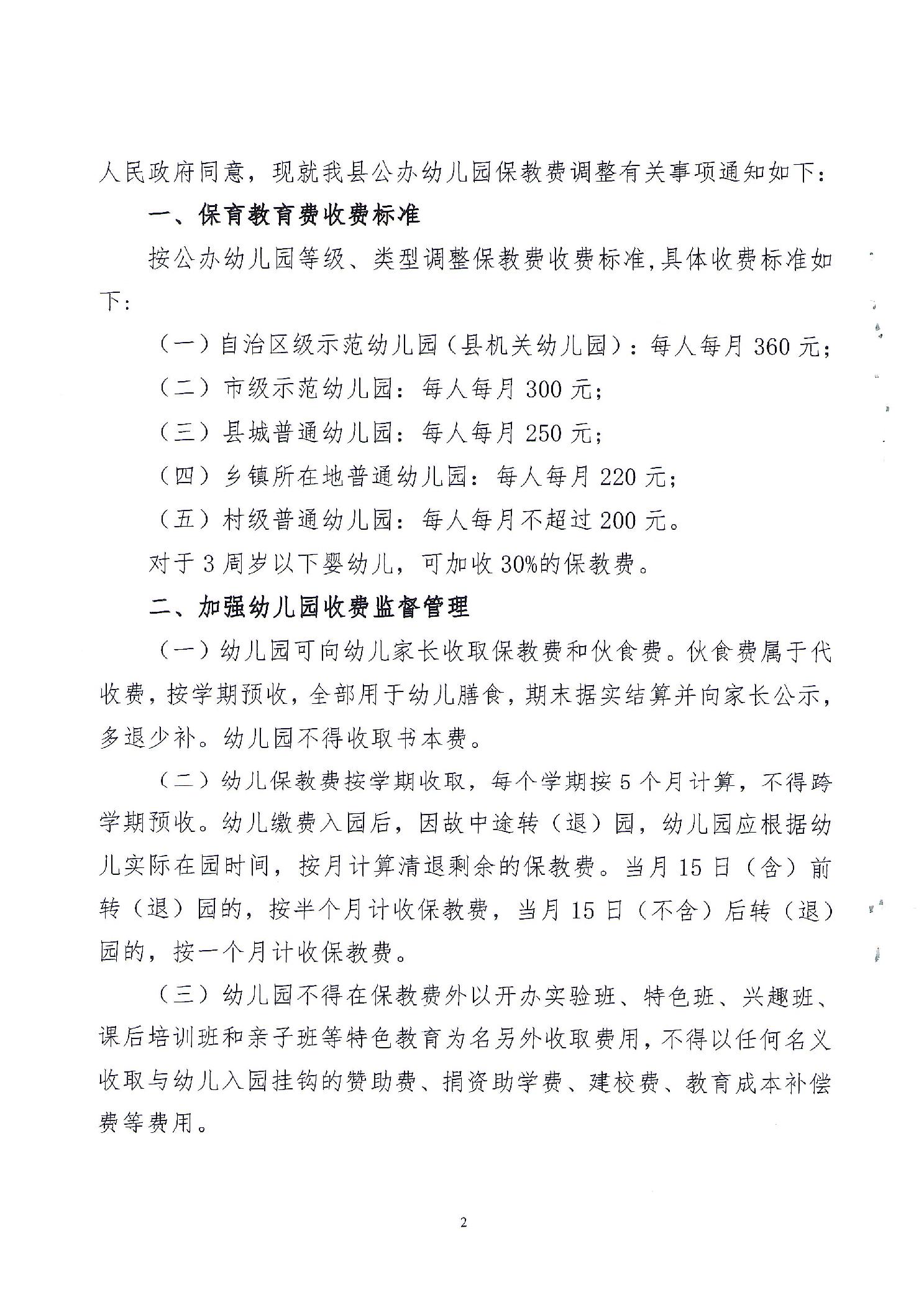
全发改收费【2021】1号全州发展与改革局 全州县财政局 全州县教育局 关于调整我县公办幼儿园保育教育费收费标准有关问题的通知
20
全州县教育局
qzxjyj
2023-04-14
236690
行政事业性收费
当前位置:
首页
>
政府信息公开
>
法定主动公开内容
>
基础信息公开
>
行政事业性收费
全发改收费【2021】1号全州发展与改革局 全州县财政局 全州县教育局 关于调整我县公办幼儿园保育教育费收费标准有关问题的通知
2023-04-14 16:52 来源:全州县教育局 作者:qzxjyj
我要收藏
公共资源调用站点
文章分享
分享
微信
头条
微博
空间
qq
【字体:
大
中
小
】
打印
文件下载:
关联文件: