县长活动日历
简体版
|
繁体版
支持IPv6
无障碍
集
网站首页
走进全州
政务动态
政府信息公开
网上办事
公共服务
互动交流
26467127
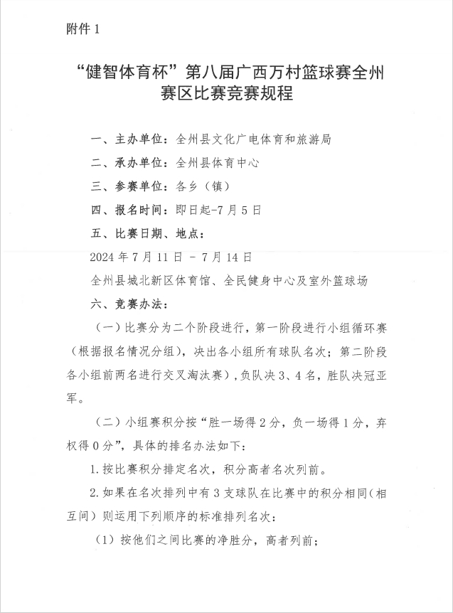
关于举办“健智体育杯”第八届广西万村篮球赛暨广西社区运动会桂林市全州县级赛的函
20
全州县文广体旅局
全州县文广体旅局
2024-06-24
236908
公益性文化体育活动
当前位置:
首页
>
政府信息公开
>
法定主动公开内容
>
重点领域信息公开
>
社会公益事业
>
公共文化体育领域
>
公益性文化体育活动
关于举办“健智体育杯”第八届广西万村篮球赛暨广西社区运动会桂林市全州县级赛的函
2024-06-24 11:45 来源:全州县文广体旅局 作者:全州县文广体旅局
我要收藏
公共资源调用站点
文章分享
分享
微信
头条
微博
空间
qq
【字体:
大
中
小
】
打印
文件下载:
关联文件: